Fledermäuse haben sich mit einzigartigen Merkmalen wie Kehlkopf-Echoortung und Flug entwickelt, wobei einige in der Lage sind, Viren wie schwere Coronaviren mit akutem respiratorischem Syndrom (SARS-CoVs), CoVs mit Atemwegssyndrom im Nahen Osten (MERS-CoVs) sowie Marburg- und Nipah-Viren zu tolerieren . Die Entwicklung robuster zellbasierter Fledermausmodelle könnte zu einem besseren Verständnis des Umgangs mit Fledermausviren und ihrer Biologie führen.
In einer kürzlich veröffentlichten Studie zum Thema bioRxiv* Preprint-Server: Forscher erzeugten induzierte pluripotente Stammzellen (iPSCs) aus Rhinolophus ferrumequinum-Fledermäusen mithilfe des modifizierten Yamanaka-Protokolls, um Fledermäuse als neuartige In-vivo-Modellstudienart zu etablieren.
Studie: Pluripotente Stammzellen von Fledermäusen offenbaren einzigartige Verflechtung zwischen Wirt und Viren. Bildnachweis: Jezper / Shutterstock.com
Bei diesem Nachrichtenartikel handelte es sich um eine Rezension eines vorläufigen wissenschaftlichen Berichts, der zum Zeitpunkt der Veröffentlichung noch keinem Peer-Review unterzogen worden war. Seit seiner Erstveröffentlichung wurde der wissenschaftliche Bericht nun einem Peer-Review unterzogen und zur Veröffentlichung in einer wissenschaftlichen Zeitschrift angenommen. Links zu den vorläufigen und von Experten überprüften Berichten finden Sie im Abschnitt „Quellen“ am Ende dieses Artikels. Quellen anzeigen
Über die Studie
In der vorliegenden Studie untersuchen Forscher, ob Fledermäuse für die Virusproduktion geeignet sein könnten.
Der Yamanaka-Reprogrammierungsansatz wurde basierend auf Reprogrammierungsfaktoren wie dem Y-Box-2-Gen der geschlechtsbestimmenden Region, dem Octamer-bindenden Transkriptionsfaktor 4 (Oct4), cMyc und dem Kruppel-ähnlichen Faktor 4 (Klf4) verwendet.
Aus R. ferrumequinum wurden embryonale Fibroblastenzellen (BEF) von Fledermäusen isoliert, wobei die Mengen an Reprogrammierungsfaktoren verändert wurden, um mehrere Signalwege zu aktivieren und zu blockieren. Darüber hinaus wurden auch Immunfärbungs- und Ribonukleinsäure (RNA)-Sequenzierungsanalysen (RNA-seq) durchgeführt.
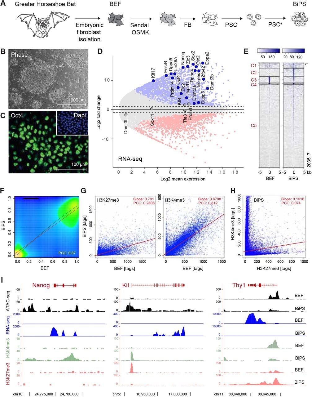
Gewinnung pluripotenter Fledermausstammzellen. (A) Illustration der Strategie zur Gewinnung pluripotenter Fledermausstammzellen. BEF, embryonale Fibroblasten; OSMK, Oct4, Sox2, cMyc, Klf4; FB, Fibroblastenmedium; PSC, pluripotentes Stammzellmedium; PSC+, PSC mit Additiven. (B) Morphologie etablierter BiPS-Zellkolonien, die auf embryonalen Fibroblasten der Maus gezüchtet wurden. (C) Immunfluoreszenznachweis von Oct4 in BiPS-Zellen. (D) MA-Diagramm von RNA-seq-Daten, das die Transkriptionsunterschiede zwischen embryonalen Fledermausfibroblasten (BEF) und pluripotenten Stammzellen (BiPS) veranschaulicht. Ausgewählte Gene mit bekannten Funktionen bei der Etablierung oder Aufrechterhaltung der Pluripotenz werden hervorgehoben. (E) Kmean-Cluster-Analyse von ATAC-seq-Signalen, die von BEF- oder BiPS-Zellen erhalten wurden. C, Cluster. (F), Dichtediagramm der RRBS-Ergebnisse, die aus BEF- und BiPS-Zellen erhalten wurden. PCC, Pearson-Korrelationskoeffizient. (G) Streudiagramme des Histon-3-Methylierungsstatus bei K4 (aktivierende Chromatinmodifikation) oder K27 (unterdrückende Chromatinmodifikation) nach ChIP-seq aus BEF- oder BiPS-Zellen, wie angegeben. (H) Streudiagramm von H3K4me3 und H3K27me3 in BiPS-Zellen, das das Vorkommen bivalenter Chromatinstellen in BiPS-Zellen veranschaulicht. (I) RNA-seq-, ATAC-seq- und H3K4me3- oder H3K27me3-ChIP-seq-Signale ausgewählter Gene mit bekannten Rollen bei der Neuprogrammierung, die in BiPS im Vergleich zu BEF-Zellen aktiviert (Nanog, Kit) oder unterdrückt (Thy1) sind.
Die Auswirkungen der modifizierten Reprogrammierungsmethode auf epigenetische Fledermausmoleküle und Chromatin wurden mithilfe des Assays für Transposase-zugängliches Chromatin mit Sequenzierung (ATAC-seq) bewertet. Desoxyribonukleinsäure (DNA)-Methylom-Kartierungsanalysen und Chromatin-Immunpräzipitations- und Sequenzierungsanalysen (ChIP-seq) wurden ebenfalls durchgeführt. Die Protokolle wurden optimiert, um die SC-Differenzierung der Fledermäuse in die drei Keimblätter zu ermöglichen, während der Differenzierungstest des Embryoidkörpers (EB) zur Beurteilung der Pluripotenz durchgeführt wurde.
Anschließend wurden Fledermaus-iPSCs (BiPSCs) in immunsupprimierte Mäuse injiziert und aus den BiPS wurden embryonale Strukturen erzeugt. Das Studienprotokoll wurde durch die Entwicklung von BiPS-Zellen der evolutionär entfernten Fledermäuse Myotis myotis validiert.
Vergleichende Transkriptionsgenprofile und Hauptkomponentenanalysen (PCA) wurden an der Fledermausart Rhinolophus und phylogenetisch unterschiedlichen Säugetierarten von Mäusen, Menschen, Hunden, Schweinen und Krallenaffen durchgeführt.
Eine Genontologieanalyse wurde durchgeführt, um die hochmoderne Genanreicherung für bestimmte biologische Signalwege zu bewerten. Neuartige Pipelines wurden auf der Grundlage der metagenomischen Klassifizierung von Stammzell-Ribonukleinsäure (RNA)-sequenzierten (RNA-seq) Daten, der de novo mutmaßlichen retroviralen Contig-Assemblierung und der genomischen Kartierung zur Identifizierung echter retroviraler Reads entwickelt. Darüber hinaus wurden Antigenmarker im Zusammenhang mit RNA-Viren untersucht.
Studienergebnisse
Ein bestimmtes Reprogrammierungsfaktorverhältnis sowie die Zugabe von Fibroblasten-Wachstumsfaktor-2 (Fgf-2), Stammzellfaktor (Scf), Leukämie-Hemmfaktor (Lif) und Forskolin zum Kulturmedium ermöglichten ein ungehemmtes BiPSC-Wachstum mit homogenem und dichtem Wachstum Fledermauskolonien erscheinen innerhalb von 14 bis 16 Tagen.
BiPSCs exprimierten den Oct4-Pluripotenzfaktor mit einer Proliferationsrate, die mit der Proliferationsrate menschlicher PSC identisch war. Die meisten Zellen enthielten 56 Chromosomen und replizierten sich ohne exogene Reprogrammierungsfaktoren und morphologische Veränderungen.
BiPSCs differenzierten sich in die drei Keimschichten und bildeten anschließend EBs und Organoide. Die RNA-seq-Analyse zeigte eine induzierte endogene Expression kanonischer Pluripotenz-bezogener Gene wie SRY-2, Nanog und Oct4.
Allerdings stimmte das genetische Profil nicht vollständig mit einem Pluripotenzzustand überein. Stattdessen wurden naive pluripotente Zustandsfaktoren wie Klf4 und 17, Estrogen-Related Receptor Beta Protein (Essrb), Transkriptionsfaktor E3 (Tfe3) und Transkriptionsfaktor CP2 Like 1 (Tfcp2l1) exprimiert. Es wurden koexprimiertes Tfcp2l1/Zinkfingerprotein (Zic2) und Orthodenticle Homeobox 2 (Otx2)/Tfe3 sowie geprimte/naive Faktoren beobachtet.
Im gesamten Fledermausgenom wurden Veränderungen der Chromatinkonfiguration und der CpG 191-Methylierung beobachtet. ChiP-seq-Ergebnisse zeigten Überlappungen zwischen menschlichen und Fledermaus-Bivalenzgenen, obwohl einige Gene artspezifisch waren.
BiPSCs wurden transkriptionell und epigenetisch umprogrammiert. BIPSCs waren positiv für die Marker Paired-Box-Protein (Pax6), 213T und Alpha-Fetoprotein (AFP) für Ektoderm, Mesoderm und Endoderm.
Das ERAS-Gen war herunterreguliert, wohingegen die Gene für Hyaluronidasen und ADP-Ribosylierungsfaktoren (ARFs) zwischen den Gruppen nicht zu unterscheiden waren. Die Rhinolophus-Blastoide zeigten embryonale Strukturen, die an einen abgeflachten trophoblastischen Epithelauswuchs und eine innere Zellmassenausdehnung gebunden waren. Die Ergebnisse der Myotis-Fledermaus deuteten darauf hin, dass das Studienprotokoll auf verschiedene Fledermausarten angewendet werden könnte.
Die PCA-Analyse zeigte eine eindeutige Gruppe von Fledermausstammzellen. Allerdings zeigten nur acht Spitzengene eine signifikante positive Selektion in R. ferrumequinum, wobei die meisten Gene zu unerwarteten Kategorien gehörten. Darüber hinaus war die CoV-Erkrankung die am deutlichsten erweiterte Kategorie in der Kyoto-Enzyklopädie der Gene und Genome (KEGG).
In BiPSCs wurden die Gene Kollagen Typ III Alpha 1 (Col3a1) und Mucin 1 (Muc1) nachgewiesen, was auf fledermausspezifische genetische Anpassungen hinweist. Die Neuprogrammierung ergab endogene Retrovirus-Sequenzen (ERV).
BiPSCs enthielten mehrere virusassoziierte endogenisierte Sequenzen mit Regionen, die zum humanen Herpesvirus 4, dem humanen Respiratory-Syncytial-Virus und einem SARS-CoV-2-Isolat homolog waren. Die genomischen Sequenzen von R. ferrumequinum ähnelten denen des menschlichen CoV 229E und des menschlichen CoV OC43.
Es wurden mehrere retrovirale Integrationsstellen identifiziert, die homolog zu Viren wie dem Mason-Pfizer-Affenvirus, dem Koala-Virus und dem Jaagsiekte-Schaf-Retrovirus waren. Das Genom war homolog zu Volepox-, Variola-, Eichhörnchenpocken-, Affenpocken- und Weißpocken-Syndrom-Viren.
Schlussfolgerungen
BiPSC-Sequenzen ähnelten viralen Genomsequenzen. Somit könnte der transkriptionell permissive Pluripotenzzustand von Fledermäusen genutzt werden, um neuartige Fledermausvirussequenzen zu entdecken, die an der Physiologie der Fledermäuse und ihren Virus-Hostfähigkeiten beteiligt sind.
Bei diesem Nachrichtenartikel handelte es sich um eine Rezension eines vorläufigen wissenschaftlichen Berichts, der zum Zeitpunkt der Veröffentlichung noch keinem Peer-Review unterzogen worden war. Seit seiner Erstveröffentlichung wurde der wissenschaftliche Bericht nun einem Peer-Review unterzogen und zur Veröffentlichung in einer wissenschaftlichen Zeitschrift angenommen. Links zu den vorläufigen und von Experten überprüften Berichten finden Sie im Abschnitt „Quellen“ am Ende dieses Artikels. Quellen anzeigen
Referenzen:
- Vorläufiger wissenschaftlicher Bericht.
Dejosez, M., Marin, A., Hughes, GM, et al. (2022). Pluripotente Stammzellen von Fledermäusen offenbaren einzigartige Verflechtung zwischen Wirt und Viren. bioRxiv. doi:10.1101/2022.09.23.509261. https://www.biorxiv.org/content/10.1101/2022.09.23.509261v1. - Von Experten begutachteter und veröffentlichter wissenschaftlicher Bericht.
Déjosez, Marion, Arturo Marin, Graham M. Hughes, Ariadna E. Morales, Carlos Godoy-Parejo, Jonathan L. Gray, Yiren Qin, et al. 2023. „Pluripotente Stammzellen von Fledermäusen offenbaren ungewöhnliche Verflechtung zwischen Wirt und Viren.“ Zelle 186 (5): 957-974.e28. https://doi.org/10.1016/j.cell.2023.01.011. https://linkinghub.elsevier.com/retrieve/pii/S0092867423000417.
Artikelrevisionen
- 15. Mai 2023 – Das vorab gedruckte vorläufige Forschungspapier, auf dem dieser Artikel basiert, wurde zur Veröffentlichung in einer von Experten begutachteten wissenschaftlichen Zeitschrift angenommen. Dieser Artikel wurde entsprechend bearbeitet und enthält nun einen Link zum endgültigen, von Experten begutachteten Artikel, der jetzt im Abschnitt „Quellen“ angezeigt wird.

